【喜报】我校在湖北省第十五届“挑战杯”大学生学术科技作品竞赛中再获佳绩-招生信息网

教育部国际代码:14357      湖北省招生代码:C573

  • 官方微信

  • 官方抖音

最新快讯

【喜报】我校在湖北省第十五届“挑战杯”大学生学术科技作品竞赛中再获佳绩

-

发布时间:2025/05/30 15:39:30  点击量:

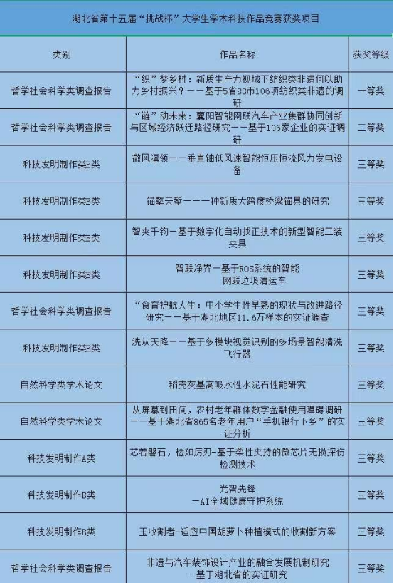
近日,由共青团湖北省委、湖北省科学技术协会、湖北省教育厅、湖北省学生联合会主办的“创新湖北·青力青为”湖北省第十五届“挑战杯”大学生课外学术科技作品竞赛决赛顺利落幕!

经校赛推荐、省赛评审,我校青年学子逐梦赛场,再创佳绩,荣获一等奖1项、二等奖1项、三等奖12项,刷新了我校参与“挑战杯”大学生学术科技作品竞赛记录!

“挑战杯”竞赛不仅是学术成果的竞技场,更是创新思维的孵化园、青年才俊的练兵场。我校在此次比赛中斩获一等奖1项、二等奖1项、三等奖12项的佳绩,不仅是对参赛师生辛勤付出的肯定,更凸显了我校在培养创新人才、推动学术进步方面的积极贡献。站在新起点,愿我们继续在创新之路上砥砺前行,以科技之笔,绘就未来发展的壮美蓝图。

学院地址:襄阳市襄城区尹集东街66号 乘车路线:市内乘8路(或25路)公汽到襄阳汽车职业技术学院站 电话:0710-3069877 | 3069876 | 3069875  邮编:441021

网站管理:招生工作处 Copyright 2018 XiangYang Auto Vocational technical College